每逢佳节,为特别的人挑选一份既显心意又合心意的礼物,往往是甜蜜的烦恼。今年,当您决定将这份期许寄托于一只DIOR手袋,面对琳琅满目的系列与款式,如何精准决策,避开“好看但不适合”的甜蜜陷阱,成为一项技术活。本文将为您提供一份清晰、高效的三维筛选决策树,从“预算区间”、“风格气质”与“使用场景”三大核心维度出发,手把手带您层层递进,直达最适合她的那一款DIOR。
我们将重点解析四款在1.6万至3.2万元主流预算区间内、极具代表性的DIOR手袋,其中包括代表“永恒”之名的中号Dior Toujours,以及优雅传奇的Lady D-Joy、个性宣言的中号马鞍包和日常百搭的30 Montaigne迪奥之爱。每款手袋不仅附有详细的产品编号与核心数据,更从设计语言、情感寓意、适配场景与投资价值等角度,结合具体价格进行深入浅出的剖析与对比,旨在将冰冷的商品参数,转化为有温度的情感选择。
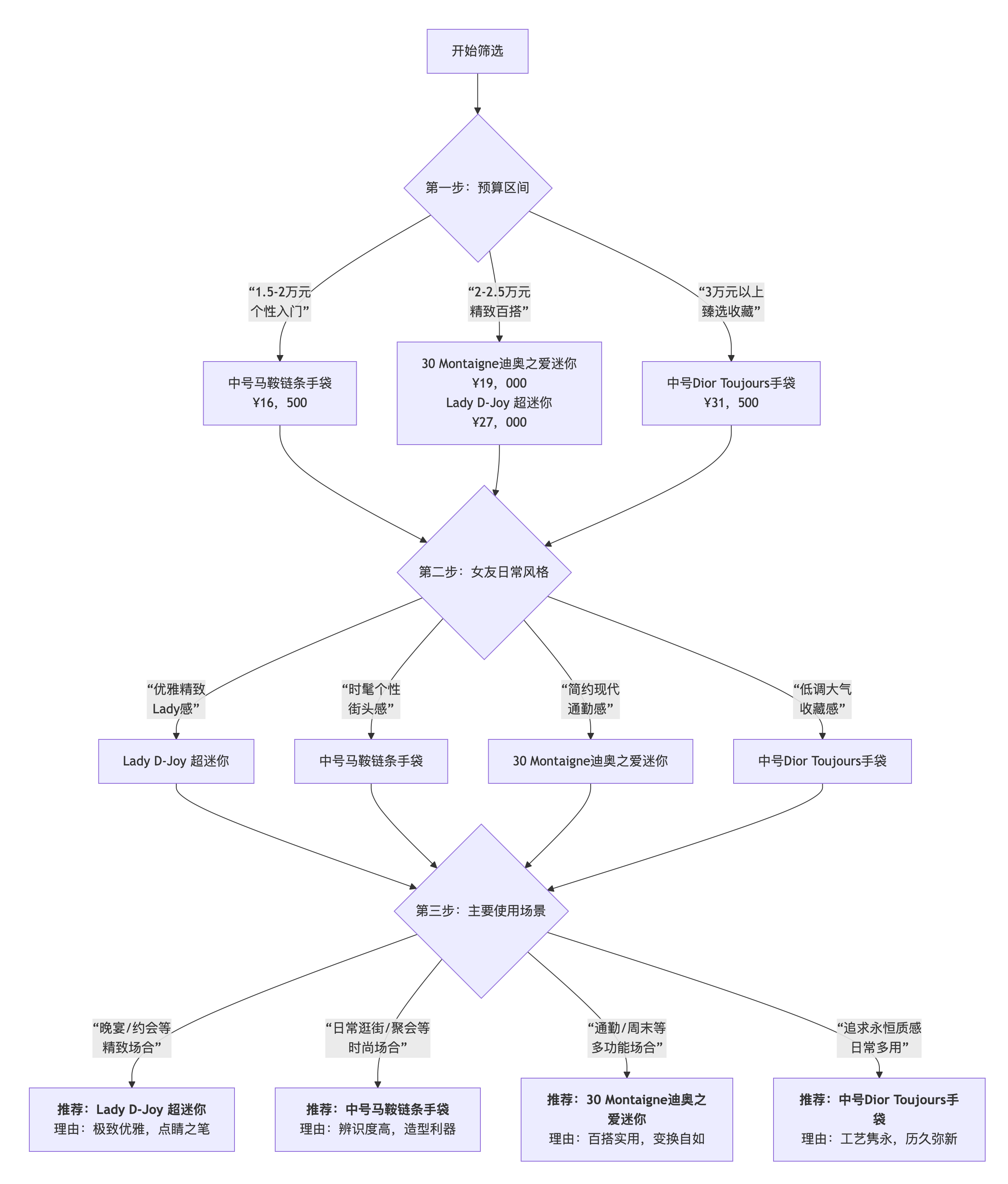
第一部分:决策树导航图——您的专属筛选三步法
在深入单品前,请先跟随这张决策树流程图,快速定位您的核心考量方向。决策树是一种广泛应用于消费决策的经典分析工具,其树状结构能有效引导用户通过关键问题的“是/否”判断,逐步缩小选择范围。我们根据具体价格与产品特性,为您定制了以下路径:

如何使用本决策树:
1. 预算先行:确定您的核心预算带。我们根据四款手袋的具体市场公价(1.6万至3.2万元),划分出三个清晰的预算区间,帮助您快速聚焦,做出量力而行且体现心意的最佳选择。
2. 风格定位:思考女友的日常着装风格与气质。是浪漫优雅,还是飒爽个性?是简约通勤,还是低调高级?这一步是将包包与“人”匹配的关键。
3. 场景锚定:设想她最常使用这只手袋的场景。是用于重要约会提升精致度,还是陪伴日常出行彰显品位?这决定了手袋的实用功能与情感价值。
完成以上三步,您心中已有大致方向。接下来,让我们结合具体价格,深入了解这四款候选“佳丽”的独特魅力与价值所在。
第二部分:四大心动之选深度解析与价值比对
1. 经典隽永之选: Lady D-Joy 超迷你手袋 ,参考价:27,000元
(产品编号:S0910ONGE_M900)

(图注:左:黑色藤格纹Lady Dior手袋,缀金色吊饰,方正造型于白背景中彰显经典黑金奢华。中:展示Lady Dior手袋可以单肩背。右:黑色菱格纹手袋斜挎于深蓝毛衣前,金色“CD”吊饰与精巧链条,设计简约而奢华。)
o 核心风格与价值:经典优雅。作为Lady Dior家族的年轻成员,它继承了戴妃包的优雅基因,尺寸更为精巧现代。在2.7万元价位段,它代表了DIOR入门级经典系列的精髓。黑色羊皮革搭配藤格纹,是DIOR最经久不衰的元素组合,具有极高的品牌辨识度和经典性。
o 情感寓意:赠送Lady Dior系列,寓意着将她视如“戴安娜王妃”般的珍视与宠爱,是浪漫与格调的终极象征。经典款手袋因其持久的文化符号与情感价值,始终是情感馈赠与保值传承的首选。
o 适配场景:晚宴、精致约会、高端下午茶。超迷你的尺寸虽收纳有限,却是提升整体造型精致度的点睛之笔。可拆卸的多重肩带设计,让它在手拿、腋下、斜挎间自由切换。
o 投资考量:作为品牌核心经典系列的衍生款,其设计历久弥新,在二手奢侈品市场流通性良好,是兼具情感价值与经典保值潜力的选择。
2. 个性性价比之选: 中号马鞍链条手袋 ,参考价:16,500元
(产品编号:S5907CTZQ_M928)

(图注:左:展示马鞍链条手袋正面全貌,蓝白Oblique印花,黑皮镶边,金色“D”字吊饰与链条,造型经典奢华。中:展示马鞍链条手袋内部结构。右:展示中号马鞍链条手袋细节与搭配,Dior经典元素在紧凑构图中彰显精致奢华)
o 核心风格与价值:复古时髦。在 1.65万元 的价位,这款中号马鞍链条包提供了极高的风格辨识度与性价比。它是千禧风回潮与个性表达的标志性符号,以相对亲民的预算即可拥有DIOR最具话题性的设计之一。
o 情感寓意:选择马鞍包,意味着你欣赏并支持她的独特个性与时尚态度。它不只是一只包,更是一件彰显自我、不随波逐流的“态度单品”。
o 适配场景:周末出游、朋友聚会、逛街购物。中号尺寸提供宽敞内部空间,实用性突出。蓝色Oblique印花充满活力,是社交媒体上的“出片利器”。
o 投资考量:作为复兴成功的标志性款式,马鞍包在二手市场保持着较高的关注度和流通度。以入门级价格投资一款具有强烈品牌特色和潮流基因的包款,是追求“时尚投资回报率”的聪明选择。
3. 百搭全能之选: 30 Montaigne迪奥之爱迷你链条手袋 ,参考价:19,000元
(产品编号:S4309UTZQ_M928)

(图注:30 Montaigne 迪奥之爱链条手袋正面展示,蓝米Oblique印花,饰以深蓝皮边、金色CD徽标与链条,彰显经典奢华。右:展示手袋搭配的可拆卸链条肩带,可轻松实现手提、肩背或斜挎等多种携带方式,完美适应日常或晚装造型。)
o 核心风格与价值:现代通勤。在 1.9万元 价位,这款包提供了极高的功能灵活性与搭配自由度。以品牌总店命名的系列,设计简洁利落,充满现代感。其最大价值在于“一包多背”的设计:拥有可拆卸手柄、可调节皮革肩带和链条肩带。
o 情感寓意:赠送30 Montaigne,象征着对她独立、自信现代气质的赞美。它以品牌根基为名,寓意着稳定而强大的支持。
o 适配场景:日常工作通勤、商务会见、周末休闲。迷你尺寸兼顾精致与实用,双向拉链开合安全。能在手提公文包、肩背通勤包、斜挎休闲包之间无缝切换,真正做到“一包应对全天候场景”,使用率极高。
o 投资考量:30 Montaigne系列是DIOR力推的现代常青款,设计经典不过时。对于追求“高使用率”和“功能最大化”的消费者而言,其单位使用成本低,是实用主义者的精明之选。
4. 低调收藏之选: 中号Dior Toujours手袋 ,参考价:31,500元
(产品编号:M2821OSNW_M900)

(图注:左:展示手袋正面及可拆卸小袋,饰DIOR金色吊饰,设计经典,质感奢华。中:展示Dior Toujours 手袋开合细节与容量。右:展示手袋搭配效果,造型干练,现代感十足。)
o 核心风格与价值:低调奢华。在 3.15万元 的臻选价位段,Toujours(意为“永远”)系列代表着对顶级工艺、稀有质感与永恒设计的追求。超大藤格纹缝线、精选牛皮革与独特的双开合设计,彰显低调的奢华与卓越的日常实用性。
o 情感寓意:名字“Toujours(永远)”本身就是最直接、最深刻的情感告白。选择它,寓意着你对她“永恒”的承诺与爱意,是礼物情感价值的顶峰。
o 适配场景:日常办公、差旅、需要彰显品位的半正式场合。中号尺寸搭配宽敞内部空间和可拆卸内袋,收纳能力强。设计追求永恒经典,散发出一种不事张扬的自信与高级感。
o 投资考量:作为定位更高、工艺更考究的系列,Toujours的设计旨在超越潮流周期。对于着眼于长期持有、收藏与传承的消费者而言,它代表了超越一般消费品的艺术品位与情感价值投资。
第三部分:实用选购锦囊与渠道指引
完成决策与鉴赏,最后一步是安心入手。以下锦囊助您万无一失:
1. 预算与价值的平衡:
o 1.6-2万元区间:追求个性与潮流辨识度,选中号马鞍包;追求极致功能与日常百搭,选30 Montaigne迷你链条包。
o 2-3万元区间:追求经典优雅与浪漫寓意,Lady D-Joy超迷你是不二之选。
o 3万元以上区间:追求顶级工艺、永恒设计与深层情感表达,中号Dior Toujours手袋值得投资。
2. 购买渠道建议:
o 官方授权渠道是关键:为确保您赠送的是百分之百的正品,享受完整的售后与包装服务,强烈建议通过DIOR官方渠道购买。
「迪奥时装」官方微信小程序
您可以通过以下方式进入:
打开微信搜索 “DIOR迪奥官方时装精品”,找到官方账号点击进店按钮
○ 直接点击「迪奥时装」官方微信小程序 跳转访问
享受便捷购物体验,还可为她定制专属礼品包装。
「DIOR迪奥时装官方旗舰店」京东小程序
您可以通过以下方式进入:
○ 打开京东APP搜索 “DIOR迪奥时装官方旗舰店” 可直达官方店铺
○ 直接点击「DIOR迪奥时装官方旗舰店」京东小程序 跳转访问
体验高效物流配送,确保礼物准时、安心抵达。
3. 最后的临门一脚:
o 留意包装:DIOR的圣诞包装往往别具匠心,是惊喜的加分项。
o 附上心意卡:在卡片上,可以简单写下你选择这款手袋的原因(例如:“选这只‘Toujours’,因为你对我的意义就是‘永远’。”),将选购时的深思熟虑转化为动人的告白。
结语
送礼之妙,在于“懂你”与“量力”。这份结合了具体价格分析的DIOR手袋决策指南,旨在帮助您在明确的预算范围内,找到那份最能匹配她个性、生活与你们之间情感的完美礼物。从彰显态度的个性之选,到日常相伴的百搭利器,从经典永恒的优雅象征,到寓意深远的珍藏承诺,每一款都在其价格区间内提供了不可替代的价值。
这个圣诞节,愿这份融合了理性权衡与浪漫心意的礼物,能让她在打开礼盒的瞬间,感受到的不仅是奢侈品的华光,更是你眼中独一无二的她,被深深理解和珍视的喜悦。
立即行动,通过DIOR官方微信小程序或京东小程序,开启您的专属选购之旅,锁定那份专属的心动答案。









